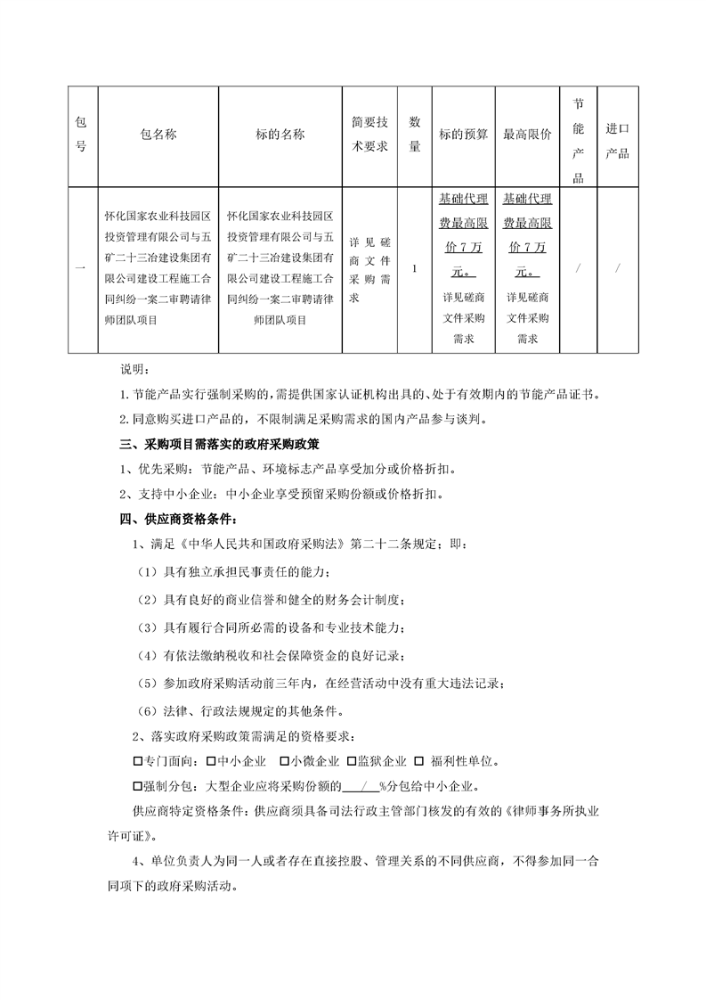
2021年4月21日 星期三
发布时间: 2026-03-09 15:30信息来源:怀化市高新区
为切实解决建筑工地扬尘污染问题,贯彻落实《怀化市扬尘污染防治条例》要求,连日来,怀化高新区开发建设局重点围绕辖区建筑工地开展扬尘治理工作。